- 网站名称:百度搜索App
- 网站地址:m.baidu.com
- 进入网站网站提交
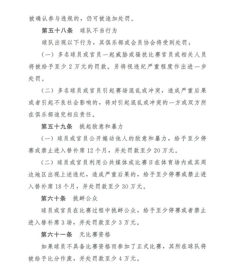
中国足协网站16日更新动态,发布了《中国足球协会纪律准则》,明确各类违纪行为的处罚标准。
比如在比赛中对对手有肘击、拳击等暴力行为,将被至少处以停赛3场、罚款3万。向对手吐口水的将至少停赛6场、罚款6万元,而对裁判等比赛官员有吐口水行为的,将至少被禁赛一年、罚款20万。

根据准则, 进行严重犯规(特别是野蛮用力)的,给予至少停赛或者禁止进入替补席或者禁止进入体育场(馆)1场,并处罚款至少1万元;
实施非体育行为(具有攻击性、侮辱性或辱骂性的语言、手势或动作)的,给予至少停赛或者禁止进入替补席或者禁止进入体育场(馆)2场,并处罚款至少2万元;

实施暴力行为(肘击、拳击、踢打等)的,给予至少停赛或者禁止进入替补席或者禁止进入体育场(馆)3场,并处罚款至少3万元;
向对手或他人吐口水的,给予至少停赛或者禁止进入替补席或者禁止进入体育场(馆)6场,并处罚款至少6万元。

,实施非体育行为(指责,使用具有攻击性、侮辱性或辱骂性的语言、手势或动作)的,给予至少停赛或者禁止进入替补席或者禁止进入体育场(馆)5场,并处罚款至少5万元。
实施暴力行为(肘击、拳击、踢打等)的,给予至少停赛或者禁止进入替补席或者禁止进入体育场(馆)6个月,并处罚款至少10万元。向比赛官员吐口水,将至少停赛或者禁止进入替补席或者禁止进入体育场(馆)12个月,并处罚款至少20万元。

除此之外,准则还规定:球员或官员利用公共媒体或比赛日在体育场内或其周边地区出现“挑起敌意和暴力”行为,造成严重后果的,将至少给予停赛或禁止进入替补席18个月,并处罚款至少30万元。(完)

温馨提示:【百度手机App】收录于2021-03-17,信息来自互联网或网友分享,请大家查阅时,谨慎选择、自辩真伪,感谢您的理解与支持。